研究背景
肝细胞癌(HCC)作为全球癌症相关死亡的第三大原因,其发生发展机制一直是医学研究的热点与难点。近年来,随着对胆汁酸代谢、肠道菌群以及免疫细胞功能相互作用研究的深入,表明它们在肝癌进程中扮演着关键角色。近期发表在《Cell Metabolism》上的一篇题为“AKR1D1 suppresses liver cancer progression by promoting bile acid metabolism-mediated NK cell cytotoxicity”的研究,为我们揭开了AKR1D1在肝癌中通过调控“胆汁酸-肠道菌群-NK细胞”通路影响疾病进展的机制,为肝癌的治疗提供了新的思路与靶点。
肝脏作为胆汁酸合成的主要场所,在维持机体脂质、胆固醇、糖类等代谢稳态中起着至关重要的作用。胆汁酸由肝脏合成后,经肠道菌群代谢转化为次级胆汁酸,形成“肠 - 肝轴”,调控肝脏和肠道的代谢免疫状态。
近年来,越来越多的研究表明,胆汁酸代谢紊乱及肠道菌群失衡与HCC的发生发展密切相关。而AKR1D1作为一种关键的胆汁酸合成酶,其表达异常已被报道与非酒精性脂肪性肝病(NAFLD)、新生儿胆汁淤积等疾病相关,但在HCC中的作用及其是否通过影响胆汁酸代谢、肠道菌群以及NK细胞功能来影响肿瘤进展尚不清楚。与此同时,NK细胞作为天然免疫系统的重要成员,在HCC中的抗肿瘤作用日益受到关注。HCC组织中常伴随NK细胞数量和功能的下降,但引发这一免疫抑制状态的具体代谢机制仍不清楚。本研究旨在探讨AKR1D1在HCC发生发展中的作用,重点关注其是否通过调控胆汁酸代谢、肠道菌群组成以及NK细胞功能来影响HCC进展。

图源AKR1D1 suppresses liver cancer progression by promoting bile acid metabolism-mediated NK cell cytotoxicity
研究材料和方法
研究人员首先通过检测肝癌患者肿瘤组织与癌旁组织中初级胆汁酸代谢相关基因的表达,发现AKR1D1显著下调。为了进一步探究AKR1D1的功能,他们构建了AKR1D1基因敲除小鼠模型(Akr1d1-KO),并利用多种HCC小鼠模型,如DEN诱导的HCC模型、Hepa1-6诱导的HCC模型、RIL-175诱导的HCC模型等,来观察AKR1D1缺失对肿瘤发生率和肿瘤负荷的影响。此外,研究人员还通过RNA-seq分析、流式细胞术、LC-MS靶向代谢组学、宏基因组测序等多种技术手段,深入探究了AKR1D1缺失对NK细胞功能、胆汁酸代谢以及肠道菌群组成的影响,并进一步揭示了其中的分子机制。
研究结果
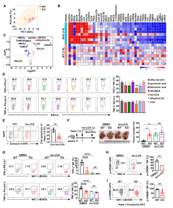
1)AKR1D1的缺失促进肝癌进展:通过检测肝癌患者肿瘤组织与癌旁组织中初级胆汁酸代谢相关基因的表达,研究发现在HCC患者肿瘤组织中AKR1D1表达显著下调,而在癌旁组织中表达较高。在AKR1D1基因敲除小鼠模型中,AKR1D1缺失显著增加了肿瘤发生率和肿瘤负荷。在自然饲养的AKR1D1基因敲除小鼠中,约60%的小鼠在18 - 24个月后自发形成肝癌,而野生型小鼠则无肿瘤发生。此外,通过分析TCGA数据库,研究人员发现AKR1D1表达水平越高,肝癌患者的总生存期越长,这进一步证实了AKR1D1在HCC中的肿瘤抑制作用。

图源AKR1D1 suppresses liver cancer progression by promoting bile acid metabolism-mediated NK cell cytotoxicity
2)AKR1D1缺失削弱NK细胞的抗肿瘤效应:在Hepa1-6诱导的HCC小鼠模型中,研究人员通过RNA-seq分析发现,AKR1D1可能通过影响免疫细胞功能发挥抗肿瘤作用。流式细胞术评估显示,AKR1D1基因敲除小鼠肝脏中NK细胞数量显著减少,且其细胞毒性功能受损,表现为IFN-γ、TNF-α和颗粒酶B水平的下降。进一步实验表明,使用抗NK1.1抗体耗竭NK细胞后,野生型小鼠的肿瘤负荷明显增加,并与AKR1D1基因敲除组差异消失,这证实了NK细胞是AKR1D1抗肿瘤效应的重要介导者。

图源AKR1D1 suppresses liver cancer progression by promoting bile acid metabolism-mediated NK cell cytotoxicity
3)AKR1D1通过CREB1通路调控iso-LCA,抑制NK细胞功能:LC-MS靶向代谢组学结果显示,AKR1D1缺失显著改变了肝脏胆汁酸谱,尤其是导致iso-LCA等6种次级胆汁酸水平升高。研究人员发现,iso-LCA对NK细胞的抑制作用最强,它能显著降低IFN-γ与TNF-α的分泌,并诱导NK细胞凋亡。机制研究表明,iso-LCA特异性抑制NK细胞中CREB1的磷酸化,而不影响其总蛋白表达。在AKR1D1基因敲除小鼠中,肿瘤浸润NK细胞的p-CREB1水平显著降低,这进一步证实了iso-LCA通过抑制p-CREB1削弱NK细胞功能,从而促进肿瘤逃逸。

图源AKR1D1 suppresses liver cancer progression by promoting bile acid metabolism-mediated NK cell cytotoxicity
4)B. ovatus促进iso-LCA生成,削弱NK细胞抗肿瘤能力:宏基因组测序分析显示,在AKR1D1基因敲除小鼠中,肠道菌群结构发生了显著变化,拟杆菌门丰度升高,特别是Bacteroides属和B. ovatus种的丰度显著上升。研究人员通过使用抗生素混合物清除小鼠肠道菌群后发现,这一操作减弱了AKR1D1缺失所致的促瘤效应,并显著提升了NK细胞的IFN-γ分泌能力。相关性分析表明,B. ovatus丰度与iso-LCA水平呈正相关。进一步实验发现,B. ovatus可将初级胆汁酸CDCA转化为iso-LCA,用其共培养上清处理NK细胞后,含iso-LCA的上清显著抑制NK细胞功能。这表明B. ovatus通过产生iso-LCA促进了肿瘤进展,并削弱了NK细胞的抗肿瘤能力。


图源AKR1D1 suppresses liver cancer progression by promoting bile acid metabolism-mediated NK cell cytotoxicity
5)iso-LCA拮抗剂SPI增强PD-1抗体的抗肿瘤疗效:研究人员筛选了与iso-LCA结构相似的化合物,发现螺内酯(SPI)最有效地恢复了NK细胞的IFN-γ和TNF-α分泌能力。在RIL-175和Hepa1-6肝癌模型中,SPI显著增强了PD-1抗体的抗肿瘤效果,两者联用具有明显的协同抑瘤作用,且未引起血细胞比值异常或肾毒性,显示出良好的安全性。

图源AKR1D1 suppresses liver cancer progression by promoting bile acid metabolism-mediated NK cell cytotoxicity
研究结论
本研究揭示了AKR1D1通过调控“胆汁酸 - 肠道菌群 - NK细胞”通路影响HCC进展的关键作用。AKR1D1在HCC组织中显著下调,其缺失会打破肝 - 肠胆汁酸循环,显著提升肝脏中次级胆汁酸iso-LCA水平。Bacteroides ovatus可将初级胆汁酸CDCA转化为免疫抑制性的iso-LCA,而iso-LCA通过激活NK细胞内的p-CREB1通路,抑制其杀伤能力。使用螺内酯(SPI)可部分逆转iso-LCA对NK细胞的抑制作用,并与免疫检查点抑制剂协同增强抗肝癌免疫反应,为HCC治疗提供了潜在的新策略。此外,HCC患者中AKR1D1表达下降、iso-LCA升高、B. ovatus丰度升高三者间显著相关,这进一步验证了研究发现具有重要的临床转化意义。
明迅生物借助自主研发的TurboMice™技术已研发了多个疾病小鼠模型,TurboMice™技术突破了小鼠造模周期长和复杂模型成功率低的技术难题,可实现几乎任何目标基因位点的编辑,可短至2个月由胚胎干细胞直接制备完整纯合基因编辑小鼠模型。
明迅生物可根据客户需求定制各类HCC研究相关小鼠模型,如Akr1d1 KO小鼠、NK细胞特异性缺失小鼠(Eomes flox/flox NKp46-Cre+)等;欢迎各位老师咨询!
参考资料:
[1]AKR1D1 suppresses liver cancer progression by promoting bile acid metabolism-mediated NK cell cytotoxicity
特别声明:本文来自明迅生物公众号,欢迎个人转发至朋友圈,谢绝媒体或机构未经授权以任何形式转载至其他平台。转载授权请在公众号后台留言联系我们。其他合作需求,请联系sales@mingceler.com。
免责声明:部分素材源于网络,如有侵权,联系删除,本文仅作信息交流之目的,文中观点不代表明迅生物立场,亦不代表明迅生物支持或反对文中观点。

会员中心
EN

2025.12.09.